仙桃职业学院 | 设为首页 | 加入收藏 |院长信箱 | AIC系统
Toggle navigation
首页
学院概况
学院简介
学院领导
专业设置
教师风采
党建工作
教学科研
学生工作
招生就业
教学资源
公告通知
当前位置:
首页
> 正文
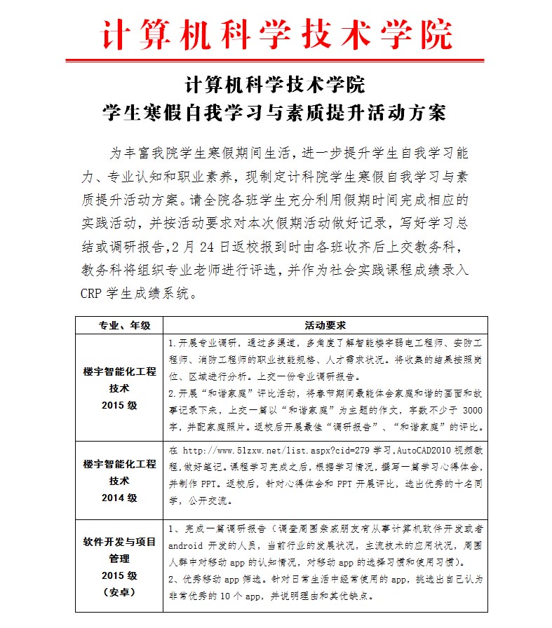
计科院学生寒假自我学习与素质提升活动安排
发布时间:2016年01月15日 11:11
作者:hzy201
浏览次数:
附:
计科院学生寒假自我学习与素质提升活动安排方案